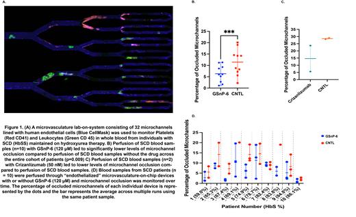
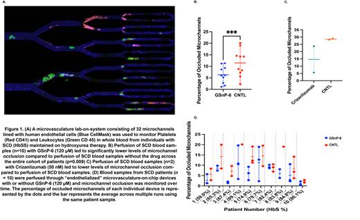
Individuals who suffer from Sickle Cell Disease (SCD) is known to have multifaceted complications one such being vaso-occlusive crises, which result from blockages in their blood vessels. Recently, progress has been made to get drugs to the marketplace that address this issue. Several of these drugs target p-selectin, a transmembrane protein that facilitates the adhesion of platelets, leukocytes, and activated endothelial cells. P-selectin Glycoprotein Ligand-1 (PSGL-1), a P-selectin antagonist, has been extensively researched in vitro for its ability to mediate Microvascular obstruction through leukocyte interactions, particularly leukocyte rolling. Particularly, in human patients rather than animal models, the precise role of P-selectin in the interactions between activated platelets and endothelial cells remains unclear. This study delves into this interaction using a 3D vein-on-a-chip model that can capture microvascular obstruction formation at a similar scale to the microvascular. Our data shows that P Selectin in SCD inhibition is the attenuation mainly driven by platelets with contributions from WBC rather than driven by the activated endothelium. Through the creation of a PDMS branching 32-channel microfluidic, the cell interactions and obstruction of the microvascular can be quantified. Additionally, this model serves as an analog to test the various intercellular PSGL-1 interactions. Endothelial cells are seeded into the channels and cultured under flow to create 3D structures. Once confluent, healthy, and SCD patient blood samples collected in sodium citrate can be recalcified and perfused into the endothelial network to simulate physiological conditions then endothelial activation markers like P Selectin can be tagged, imaged, and quantified. Microvascular obstruction can be imaged in live time and quantified primarily through area and accumulation. Finally, various PSGL-1 analogs can be doped into the blood before and after perfusion to simulate prophylaxis or treatment. This system allows for the study of PSGL-1's effect on the microvascular obstruction process and its effect on individual cell types through tagging [Figure 1A]. When investigating PSGL1 analogs, the system does indicate a significant reduction in microvascular obstruction, quantified by the amount of occlusion within the channels [Figure 1B & 1C]. With a cohort of n=10 SS patients on Hydroxyurea, there is a downstream effect on the amount of occlusion, specifically the percentage of the area of the channel that is occluded. Each patient is compared against itself to serve as its control, and each patient is perfused into three near-identical chips of treated and three untreated [Figure 1D]. When targeting CD41 and CD45 within the model, occlusions seem to be primarily driven by activated platelets, an indication that PSGL-1's interactions may be more involved in platelets than leukocyte dynamics. Work is ongoing to target this specific interaction. PSGL1's interaction with the activated endothelium is driving microvascular obstruction to be dominated by activated platelet leukocyte interactions. Current data shows that attenuation of P Selectin decreases vascular obstruction. PSGL-1 cell interactions and PSGL-1's effect on occlusion mitigation are quantified. By quantifying PSGL-1's interactions through a vein-on-a-chip model, SCD patient-specific drug interactions can be identified. Additionally, a greater understanding of how these drugs affect vaso-occlusive crisis and SCD.
Disclosures
No relevant conflicts of interest to declare.

This feature is available to Subscribers Only
Sign In or Create an Account Close Modal